Help


What is a quiz?

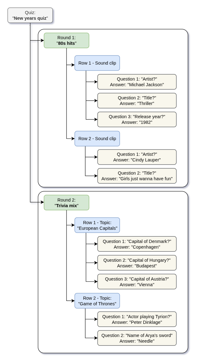
A quiz in teamquiz.dk consists of the 3 building blocks "rounds", "rows" and "questions".
The below diagram illustrates a quiz with two short rounds of 2 rows, with a different number of questions per row:

Building blocks in a quiz

What are the steps in creating/running a quiz?

Creating and running a quiz in teamquiz.dk, will guide you through a number of steps, illustrated in the diagram below.
For the full description of each step, please see the text below the diagram:

Steps in a quiz
  1. Create/edit quiz
    Initial step where you define your rounds, rows and questions, assign points etc.
    For a music quiz, the easiest way to do this is by importing tracks from playlists in Spotify.
    This will automatically create questions and answers for the imported tracks and you can select which fields to import e.g. artist/title/album/release year and define custom text for your questions, assign points etc.
    For a trivia quiz (or a music quiz not using Spotify), you add the rows and questions manually.
  2. Test quiz
    When you have created your first round and added some songs and/or questions, you can go to the next step and test how it works.
    This will change the quiz status to "Open" and you will be able to join it using a 7 character code starting with "Q" or a QR code.
    You can choose to start from a specific round (default is the round you are working on), or start from round 1.
  3. Start quiz
    When you are satisfied with your quiz and ready to run with real participants, you click the "Run quiz" button.
    This will change the quiz status to "Open" and you will be able to join it using a 7 character code starting with "Q" or the QR code.
    The difference between "Test quiz" and "Run quiz" is only in the options you have before you start the quiz.
  4. Teams join quiz
    The quiz is now open and real participants can start to join.
    Singleplayer teams should join using the quiz using 7 the character code starting with "Q" or the QR code.
    Both can be found on the popup page you get from clicking the "share" icon in the control panel. This information can then be printed or sent electronically to the players. If teams need to work together on multiple devices e.g. 4 people around a table sharing two phones/tablets, the team selects one person to join the quiz first.
    This will create a team and an associated secret team code + QR code. The team code starting with "T" or the QR code, can then be shared with the other team members and allow them to join the same team in this quiz and cooperate. It is important that the first person creating the team writes down the team code or takes a screenshot as it is the only way to re-join the same team later.
    If the teams forget to save the code, the quizmaster can see all team codes and help (From the control panel click 'Edit quiz..', then 'Edit quiz name, date, see codes').
    The teams can share the code and QR code by clicking the share icon in the menu in the top of the screen.
  5. Start round X
    When all teams have joined the quiz, you can present the first round and start it.
    The teams will see a message and an indicator that the round is not started yet.
  6. Present topic/questions and/or play sound-clip
    The quiz and first round is now in progress and you can begin to play sound-clips or present the topic for the questions.
  7. Teams type answers to questions
    The teams start to enter their answers and the quizmaster can see them in real-time on the "Live verify" tab and on the "Team activity" tab
  8. Verify incoming team answers
    While the teams enter their answers, the quizmaster can switch to the "Live verify" tab and see them entered in real-time.
    Teamquiz.dk will automatically verify all the answers that fulfill one of the following requirements:

    For the remaining answers, the system will check if there is at least 50% overlap of characters/digits in the response compared to the correct answer.
    If less than 50%, the answer will automatically be marked as wrong.
    If more than 50% characters overlap, the quizmaster will need to do manual verification.
    A typical example of this is where team have doubts and they type e.g. 'Janet/Jada?' and the right answer is 'Janet'.
    In this situation the quizmaster must decide if the team should have the full points or 0 because of the double answer.
    The quizmaster can do the manual verifications while the round is in progress or wait until the round has been locked.
  9. Start countdown or lock round manually
    When you're at the last row of the round, you will get an option to either start a countdown or simply lock the round immediately.
    While the countdown runs, the teams can see the value, and are still able to edit their answers until the countdown reaches zero.
    10 seconds before running out it will be clearly visible on their screens as big digits.
    When the round is locked, either by countdown or manually, the teams can no longer edit their answers.
  10. Verify final team responses
    When the round is locked, the quizmaster can give the teams an (optional) quick break and verify any pending answers in the meantime.
  11. Reveal correct answers and scores
    After all answers have been verified, the quizmaster can choose to reveal the answers one row at a time (recommended) or reveal them all in one go.
    If revealing them one row at a time, the quizmaster can optionally play a pre-configured sound-clip also e.g. the chorus of the correct song for a music quiz.
  12. Announce results and rankings of round
    When all answers have been revealed, the quizmaster can (optionally) present the result/rankings to the teams or just move to the next round
  13. Announce final quiz rankings
    When the final round has completed, the quizmaster can (also optionally) choose to present the result/rankings to the teams.

Questions & Answers

  1. Is using teamquiz.dk really for free?
    Yes, you don't have to pay anything - just leave some feedback (especially if there's something you don't like about the system or you're missing a feature!)
  2. Is Spotify required to create and run a quiz?
    Using Spotify is not required to create/run a quiz, but if you want to import songs from playlists and/or play songs you'll need it.
  3. Can I use a free Spotify subscription?
    You can use a free Spotify subscription to import songs, but not to control playback of songs - in this case a premium Spotify subscription is required.
  4. Which Spotify player/device do you recommend?
    You can use any Spotify player you like (phone, tablet, web player or desktop app etc.), but it will be annoying for you if it goes into sleep/standby mode during your quiz.
    A mobile phone or tablet will likely do this after some time unless you disable this - for this reason the web player or desktop app is recommended to use.
    Should your device go to standby mode and you start to play a song you will just get an error message, and you can wake up the device and try again.
  5. Can I play the music myself using another streaming service?
    Sure - if you don't have or don't want to use a premium Spotify subscription, but want to play music as part of your quiz, you can still use teamquiz.dk.
    You just have to control playback/pause of music manually using your favorite music system.
    Teams can still enter their answers in teamquiz.dk, you can verify them and so on.
  6. My Spotify player does not show up in the Spotify device list - what's wrong?
    Your device probably went to standby mode (see above), or it is using another Spotify account than the one you connected to teamquiz.dk
  7. Can I use teamquiz.dk for online streaming a live quiz?
    Absolutely! Just make sure to pick a low latency streaming service with a near realtime stream e.g. twitch.tv where you can stream with just 2-4 seconds of delay so that your video & sound stream is not too long after your actions in teamquiz.dk e.g. starting a new sound clip.
  8. How many teams can join my quiz? Is there a limit?
    There is no limit on the number of teams, but obviously, verifying the team answers will take longer the more teams you have in the quiz.
  9. How many teams have you tried with?
    Up to 36 teams in an online quiz, and just a single person verifying the answers
  10. Any limitations on the number of quizzes/rounds/rows/questions?
    There is currently a limit of 50 rows per round and 4 questions per row
  11. Can I have someone help me in verifying the answers so I can focus on the audience?
    Yes, you can either login on an additional PC with your usual quizmaster login, or you can write an email to info@teamquiz.dk and we will create an additional login for you with access to your quiz (yes, it's also free).
  12. How can the teams log into same team again without creating a new team?
    When the teams register first time, they get a 7 character code starting with "T" as well as a QRCode. Both will give direct access to that team. If a team forgets to take a screenshot or write down the code, the quizmaster can see all teams codes on the quiz info page (in edit-mode, click 'Edit quiz', then click 'Edit quiz name, date, see codes')

Tips

  1. Zooming: Use the browsers built-in zoom function to increase or decrease the size of the text.
    In most browsers you press CTRL key and '-' or '+'
  2. Fullscreen: To get the most space available use the browsers fullscreen mode, typically F-11 key
  3. Many buttons and components in the user interface will show tooltips when hovering the mouse over them.
    So if in doubt what a button does, try to hover the mouse over it for a few seconds to see the tooltip.
  4. If you have many teams in the quiz, it can be helpful to have another person helping you to verify the team answers while the quiz is running to minimize the delays between rounds
    This person can verify the answers using another PC, and you can focus on entertaining the teams, starting the music etc.
    If another login is needed for this, please contact info@teamquiz.dk and a login with access to same quiz will be created for you.
  5. To test your own quiz and to see what it looks like from the teams perspective, you should join with a few teams and try the quiz.
    Important: To have both a quizmaster login and a normal team login active at the same time on the _same_ PC, you have to either:
    Not doing this, will result in the two login sessions being mixed, and the behavior will be unpredictable and unsupported.

    After testing your quiz with team logins, you can easily reset the quiz again to remove the teams.
    Resetting the quiz can be done from the main quiz page by pressing the 'Reset quiz' button, or from the control panel from the 'Edit quiz' menu.

Creating/editing a quiz

Watch the following video (note: slightly outdated) for a quick demonstration on how to create & edit a mixed music/trivia quiz:



For other questions that you may have, please write an email to info@teamquiz.dk